第一章 總 則
第一條 為了保護和改善環境,減少污染物排放,推進生態文明建設,制定本法。第二條 在中華人民共和國領域和中華人民共和國管轄的其他海域,直接向環境排放應稅污染物的企業事業單位和其他生產經營者為環境保護稅的納稅人,應當依照本法規定繳納環境保護稅。
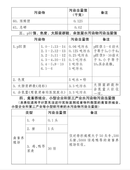
第三條 本法所稱應稅污染物,是指本法所附《環境保護稅稅目稅額表》、《應稅污染物和當量值表》規定的大氣污染物、水污染物、固體廢物和噪聲。
第四條 有下列情形之一的,不屬于直接向環境排放污染物,不繳納相應污染物的環境保護稅:
(一)企業事業單位和其他生產經營者向依法設立的污水集中處理、生活垃圾集中處理場所排放應稅污染物的;
(二)企業事業單位和其他生產經營者在符合國家和地方環境保護標準的設施、場所貯存或者處置固體廢物的。
第五條 依法設立的城鄉污水集中處理、生活垃圾集中處理場所超過國家和地方規定的排放標準向環境排放應稅污染物的,應當繳納環境保護稅。
企業事業單位和其他生產經營者貯存或者處置固體廢物不符合國家和地方環境保護標準的,應當繳納環境保護稅。
第六條 環境保護稅的稅目、稅額,依照本法所附《環境保護稅稅目稅額表》執行。
應稅大氣污染物和水污染物的具體適用稅額的確定和調整,由省、自治區、直轄市人民政府統籌考慮本地區環境承載能力、污染物排放現狀和經濟社會生態發展目標要求,在本法所附《環境保護稅稅目稅額表》規定的稅額幅度內提出,報同級人民代表大會常務委員會決定,并報全國人民代表大會常務委員會和國務院備案。
第二章 計稅依據和應納稅額
第七條 應稅污染物的計稅依據,按照下列方法確定:(一)應稅大氣污染物按照污染物排放量折合的污染當量數確定;
(二)應稅水污染物按照污染物排放量折合的污染當量數確定;
(三)應稅固體廢物按照固體廢物的排放量確定;
(四)應稅噪聲按照超過國家規定標準的分貝數確定。
第八條 應稅大氣污染物、水污染物的污染當量數,以該污染物的排放量除以該污染物的污染當量值計算。每種應稅大氣污染物、水污染物的具體污染當量值,依照本法所附《應稅污染物和當量值表》執行。
第九條 每一排放口或者沒有排放口的應稅大氣污染物,按照污染當量數從大到小排序,對前三項污染物征收環境保護稅。
每一排放口的應稅水污染物,按照本法所附《應稅污染物和當量值表》,區分第一類水污染物和其他類水污染物,按照污染當量數從大到小排序,對第一類水污染物按照前五項征收環境保護稅,對其他類水污染物按照前三項征收環境保護稅。
省、自治區、直轄市人民政府根據本地區污染物減排的特殊需要,可以增加同一排放口征收環境保護稅的應稅污染物項目數,報同級人民代表大會常務委員會決定,并報全國人民代表大會常務委員會和國務院備案。
第十條 應稅大氣污染物、水污染物、固體廢物的排放量和噪聲的分貝數,按照下列方法和順序計算:
(一)納稅人安裝使用符合國家規定和監測規范的污染物自動監測設備的,按照污染物自動監測數據計算;
(二)納稅人未安裝使用污染物自動監測設備的,按照監測機構出具的符合國家有關規定和監測規范的監測數據計算;
(三)因排放污染物種類多等原因不具備監測條件的,按照國務院環境保護主管部門規定的排污系數、物料衡算方法計算;
(四)不能按照本條第一項至第三項規定的方法計算的,按照省、自治區、直轄市人民政府環境保護主管部門規定的抽樣測算的方法核定計算。
第十一條 環境保護稅應納稅額按照下列方法計算:
(一)應稅大氣污染物的應納稅額為污染當量數乘以具體適用稅額;
(二)應稅水污染物的應納稅額為污染當量數乘以具體適用稅額;
(三)應稅固體廢物的應納稅額為固體廢物排放量乘以具體適用稅額;
(四)應稅噪聲的應納稅額為超過國家規定標準的分貝數對應的具體適用稅額。
第三章 稅收減免
第十二條 下列情形,暫予免征環境保護稅:(一)農業生產(不包括規模化養殖)排放應稅污染物的;
(二)機動車、鐵路機車、非道路移動機械、船舶和航空器等流動污染源排放應稅污染物的;
(三)依法設立的城鄉污水集中處理、生活垃圾集中處理場所排放相應應稅污染物,不超過國家和地方規定的排放標準的;
(四)納稅人綜合利用的固體廢物,符合國家和地方環境保護標準的;
(五)國務院批準免稅的其他情形。
前款第五項免稅規定,由國務院報全國人民代表大會常務委員會備案。
第十三條 納稅人排放應稅大氣污染物或者水污染物的濃度值低于國家和地方規定的污染物排放標準百分之三十的,減按百分之七十五征收環境保護稅。納稅人排放應稅大氣污染物或者水污染物的濃度值低于國家和地方規定的污染物排放標準百分之五十的,減按百分之五十征收環境保護稅。
第四章 征收管理
第十四條 環境保護稅由稅務機關依照《中華人民共和國稅收征收管理法》和本法的有關規定征收管理。環境保護主管部門依照本法和有關環境保護法律法規的規定負責對污染物的監測管理。
縣級以上地方人民政府應當建立稅務機關、環境保護主管部門和其他相關單位分工協作工作機制,加強環境保護稅征收管理,保障稅款及時足額入庫。
第十五條 環境保護主管部門和稅務機關應當建立涉稅信息共享平臺和工作配合機制。
環境保護主管部門應當將排污單位的排污許可、污染物排放數據、環境違法和受行政處罰情況等環境保護相關信息,定期交送稅務機關。
稅務機關應當將納稅人的納稅申報、稅款入庫、減免稅額、欠繳稅款以及風險疑點等環境保護稅涉稅信息,定期交送環境保護主管部門。
第十六條 納稅義務發生時間為納稅人排放應稅污染物的當日。
第十七條 納稅人應當向應稅污染物排放地的稅務機關申報繳納環境保護稅。
第十八條 環境保護稅按月計算,按季申報繳納。不能按固定期限計算繳納的,可以按次申報繳納。
納稅人申報繳納時,應當向稅務機關報送所排放應稅污染物的種類、數量,大氣污染物、水污染物的濃度值,以及稅務機關根據實際需要要求納稅人報送的其他納稅資料。
第十九條 納稅人按季申報繳納的,應當自季度終了之日起十五日內,向稅務機關辦理納稅申報并繳納稅款。納稅人按次申報繳納的,應當自納稅義務發生之日起十五日內,向稅務機關辦理納稅申報并繳納稅款。
納稅人應當依法如實辦理納稅申報,對申報的真實性和完整性承擔責任。
第二十條 稅務機關應當將納稅人的納稅申報數據資料與環境保護主管部門交送的相關數據資料進行比對。
稅務機關發現納稅人的納稅申報數據資料異常或者納稅人未按照規定期限辦理納稅申報的,可以提請環境保護主管部門進行復核,環境保護主管部門應當自收到稅務機關的數據資料之日起十五日內向稅務機關出具復核意見。稅務機關應當按照環境保護主管部門復核的數據資料調整納稅人的應納稅額。
第二十一條 依照本法第十條第四項的規定核定計算污染物排放量的,由稅務機關會同環境保護主管部門核定污染物排放種類、數量和應納稅額。
第二十二條 納稅人從事海洋工程向中華人民共和國管轄海域排放應稅大氣污染物、水污染物或者固體廢物,申報繳納環境保護稅的具體辦法,由國務院稅務主管部門會同國務院海洋主管部門規定。
第二十三條 納稅人和稅務機關、環境保護主管部門及其工作人員違反本法規定的,依照《中華人民共和國稅收征收管理法》、《中華人民共和國環境保護法》和有關法律法規的規定追究法律責任。
第二十四條 各級人民政府應當鼓勵納稅人加大環境保護建設投入,對納稅人用于污染物自動監測設備的投資予以資金和政策支持。
第五章 附 則
第二十五條 本法下列用語的含義:(一)污染當量,是指根據污染物或者污染排放活動對環境的有害程度以及處理的技術經濟性,衡量不同污染物對環境污染的綜合性指標或者計量單位。同一介質相同污染當量的不同污染物,其污染程度基本相當。
(二)排污系數,是指在正常技術經濟和管理條件下,生產單位產品所應排放的污染物量的統計平均值。
(三)物料衡算,是指根據物質質量守恒原理對生產過程中使用的原料、生產的產品和產生的廢物等進行測算的一種方法。
第二十六條 直接向環境排放應稅污染物的企業事業單位和其他生產經營者,除依照本法規定繳納環境保護稅外,應當對所造成的損害依法承擔責任。
第二十七條 自本法施行之日起,依照本法規定征收環境保護稅,不再征收排污費。
第二十八條 本法自2018年1月1日起施行。









